瑞康资讯
肿瘤“侦探”——发现肿瘤的科学方法
随着社会的发展和人们生活水平的不断提高,肿瘤已发展成为严重危害人们生命的常见病、多发病。
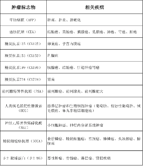
『肿瘤标志物在体内的分布』
以下是肿瘤标志物在人体内的分布图:

『肿瘤标志物检测套餐』
为了满足市民的健康筛查需求,我院可提供肿瘤标志物组合筛查,下面我们来做一个整理:
肿瘤普查四项:AFP、CEA、Fer、β2-MG
妇科肿瘤五项:AFP、CEA、CA125、CA153、CA199
卵巢癌三项:CA125、CEA、HE4
乳腺癌二项:CEA、CA153
消化道肿瘤六项:AFP、CEA、CA199、CA242、CA724、CA50
胃癌六项:CEA、CA724、CA199、PG1、PG2、胃泌素释放肽前体
肺癌三项:CEA、NSE、CYFRA211
前列腺癌三项:CEA、TPSA、FPSA

肿瘤标志物检查作为筛查试验,并非具有特异性,确诊要找专业的医生、由专科医生结合你的病史、目前症状、家族史等因素进行全面评估